Форум сайта retrotexnika.ru

Если тебе нечего сказать — молчи. Если тебе есть что сказать — скажи и не лги ~ Ромен Роллан
*Сайт  * Библиотека  *Фотохостинг 
Текущее время: 08 окт 2025, 16:50

Часовой пояс: UTC + 3 часа




Начать новую тему Ответить на тему  [ Сообщений: 6 ] 
Автор Сообщение
 Заголовок сообщения: Шкала для самодельного регена
Непрочитанное сообщениеДобавлено: 21 фев 2014, 21:23 

Зарегистрирован: 06 дек 2012, 16:33
Сообщений: 164
Собственно на радиорынке попался старый шкальный идикатор. Т.к. он "ламповый", появилась идея сделать шкалу для своего самопального регена на 1П24. Пока собрал цифровую часть схемы, ищу подходящий варикап.


Вложения:
шкала.jpg
шкала.jpg [ 152.64 KiB | Просмотров: 2635 ]
Вернуться наверх
 Профиль Отправить личное сообщение  
 
 Заголовок сообщения: Re: Шкала для самодельного регена
Непрочитанное сообщениеДобавлено: 02 мар 2014, 17:21 
Аватар пользователя

Зарегистрирован: 08 окт 2012, 15:35
Сообщений: 3031
Откуда: Москва-Кубинка-Küçükerenköy
Ну и как, удалось "прикрутить" к шкале приемник? :)

_________________
Ленивые все делают быстро. Чтобы поскорее избавиться от работы. И делают
качественно. Чтобы потом не переделывать.


Вернуться наверх
 Профиль Отправить личное сообщение  
 
 Заголовок сообщения: Re: Шкала для самодельного регена
Непрочитанное сообщениеДобавлено: 03 мар 2014, 20:01 

Зарегистрирован: 06 дек 2012, 16:33
Сообщений: 164
Не удалось - причем по неожиданной причине - не могу найти свой реген. Склоняюсь к версии, что когда уезжал из деревни, забыл его там. Потому придется отложить конструкцию до теплых времен.
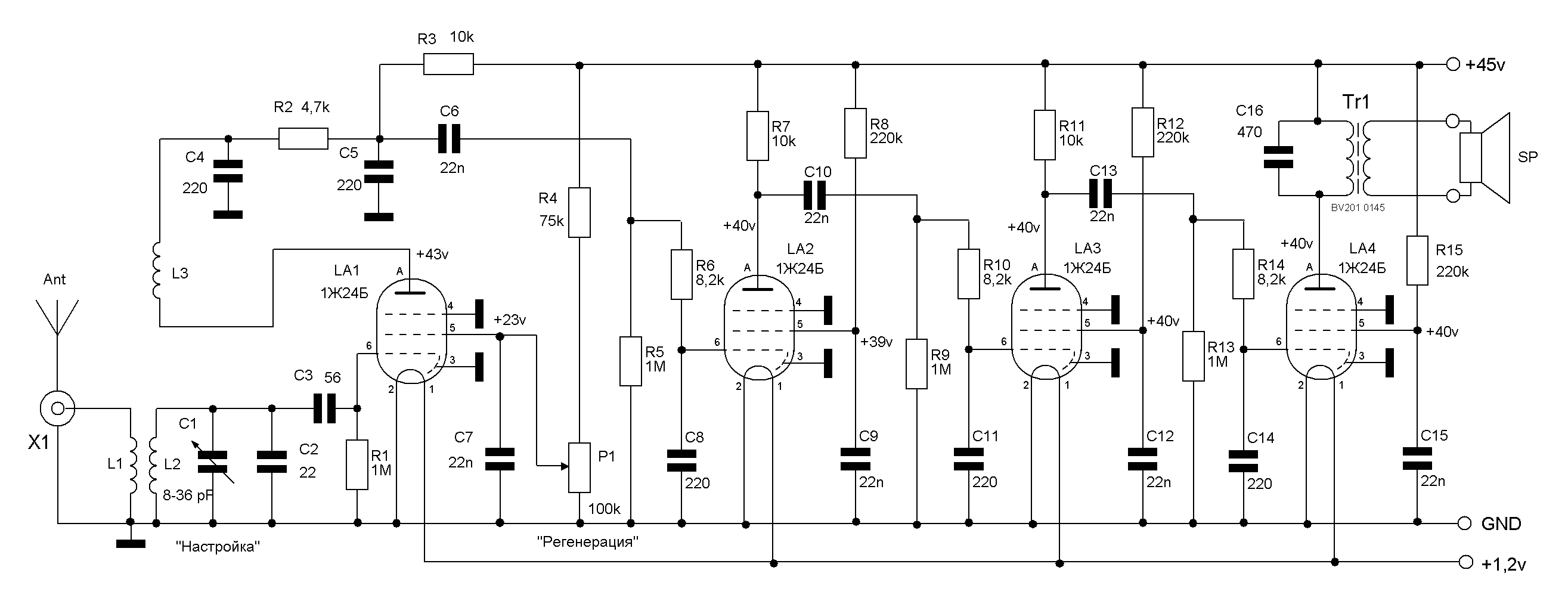
В теории должно как бы работать, нашел какой то странный варикап КВ131АТ2, перестройка есть примерно 0-50 пф. Схема дает кратность 256 шагов, соотв. думаю для АМ будет норм., а на ОБП и ТЛГ придется думать какой нить растягивающий резистор дополнительно. Реген сделан на 1 диап., 40 м любительский + 41 вещалки. Схема известная.


Вложения:
audion.gif
audion.gif [ 43.67 KiB | Просмотров: 2559 ]
Вернуться наверх
 Профиль Отправить личное сообщение  
 
 Заголовок сообщения: Re: Шкала для самодельного регена
Непрочитанное сообщениеДобавлено: 13 мар 2014, 19:06 

Зарегистрирован: 06 дек 2012, 16:33
Сообщений: 164
Таки нашел в гараже приемник - забыл забрать. Вот так примерно все выглядит в сборе, осталось упихать обратно в коробку.


Вложения:
DSCN5276.jpg
DSCN5276.jpg [ 199.98 KiB | Просмотров: 2503 ]
DSCN5274.jpg
DSCN5274.jpg [ 156.86 KiB | Просмотров: 2503 ]
Вернуться наверх
 Профиль Отправить личное сообщение  
 
 Заголовок сообщения: Re: Шкала для самодельного регена
Непрочитанное сообщениеДобавлено: 13 мар 2014, 20:47 
Аватар пользователя

Зарегистрирован: 08 окт 2012, 15:35
Сообщений: 3031
Откуда: Москва-Кубинка-Küçükerenköy
Ну и как, удалось все собрать воедино? Ловит чего? Цифирки светятся? :)

_________________
Ленивые все делают быстро. Чтобы поскорее избавиться от работы. И делают
качественно. Чтобы потом не переделывать.


Вернуться наверх
 Профиль Отправить личное сообщение  
 
 Заголовок сообщения: Re: Шкала для самодельного регена
Непрочитанное сообщениеДобавлено: 20 мар 2014, 21:13 

Зарегистрирован: 06 дек 2012, 16:33
Сообщений: 164
Воедино получилось - может не очень внешне, но ловит. Перекрытие 6.5-7.3 мгц.


Вложения:
reg2.jpg
reg2.jpg [ 176.35 KiB | Просмотров: 2434 ]
reg1.jpg
reg1.jpg [ 127.15 KiB | Просмотров: 2434 ]
Вернуться наверх
 Профиль Отправить личное сообщение  
 
Показать сообщения за:  Сортировать по:  
Начать новую тему Ответить на тему  [ Сообщений: 6 ] 

Часовой пояс: UTC + 3 часа


Кто сейчас на форуме

Сейчас этот форум просматривают: нет зарегистрированных пользователей и гости: 26


Вы не можете начинать темы
Вы не можете отвечать на сообщения
Вы не можете редактировать свои сообщения
Вы не можете удалять свои сообщения
Вы не можете добавлять вложения

Перейти:  

Powered by phpBB® Forum Software © phpBB Group